Scroll to top
Back

Bumble System Analysis & Modeling Study

UX and System Mapping

2025
Bumble System Analysis Overview

Overview

Bumble is a location-based dating application built around intentional interactions, safety, and user control. Its core experience depends on real-time actions such as swiping, matching, and messaging, all of which require tightly coordinated system responses. This made Bumble a strong candidate for studying how system design supports complex, user interactions.

Objective

This project explores the functional and behavioral structure of the Bumble application through system modeling techniques. The goal was to understand how key user actions such as onboarding, swiping, matching, and messaging are translated into system-level processes, and how these processes collectively shape the user experience.

Methodology

I began by breaking down Bumble’s core user flows to understand how individual actions translate into system behavior. Key features were identified and evaluated based on their impact on the user experience and the complexity of the system processes involved. Using this structure, I created system, behavioral, and activity models to visualize relationships, dependencies, and interaction sequences across the application.

Stakeholder Analysis

To understand Bumble as a system, I first identified the key stakeholders involved and how their responsibilities influence the overall experience. Looking beyond just end users helped reveal how trust, safety, and engagement are maintained at scale.

Primary stakeholders Secondary stakeholders Tertiary Stakeholders
Priority Matrix

Research and Context

To ground this analysis, I began with secondary research drawn from cultural media and app studies. A key reference was the film Swiped (2025), which portrays the early development of Bumble and its founder, Whitney Wolfe Herd. While dramatized, it provided useful context around the social, cultural, and ethical challenges that have influenced Bumble’s system design decisions.

System Design Part 1 System Design Part 2

Studying these narratives alongside Bumble’s product behavior helped frame the platform not just as a dating app, but as a system built around power, safety, and trust.

Key takeaways from research:

Information Architecture

I mapped Bumble’s core features to understand how users move through the app. I analyzed onboarding to see how trust is built, swiping and matching to understand interaction flow, and messaging with safety features to capture how reporting and moderation are integrated. This helped me visualize how the system supports smooth, reliable user journeys behind the scenes.

Bumble Information Architecture

Class Diagram

Shows the main entities (User, Profile, Match, Chats) and their conceptual relationships, helping visualize the system architecture.

Class Diagram

Object Diagram

Illustrates specific instances at runtime (e.g. two users, an active match, and a message), providing a concrete view of how objects interact during actual use.

Object Diagram

Behavioral UML – Use Case Diagram

I mapped key actors and their interactions with Bumble: End Users, New Users, Moderators, and Admins. Core use cases include profile creation, swiping, messaging, and reporting, while moderators and admins manage safety and system oversight. This diagram provided a high-level view of user goals and system responsibilities.

Use Case Diagram

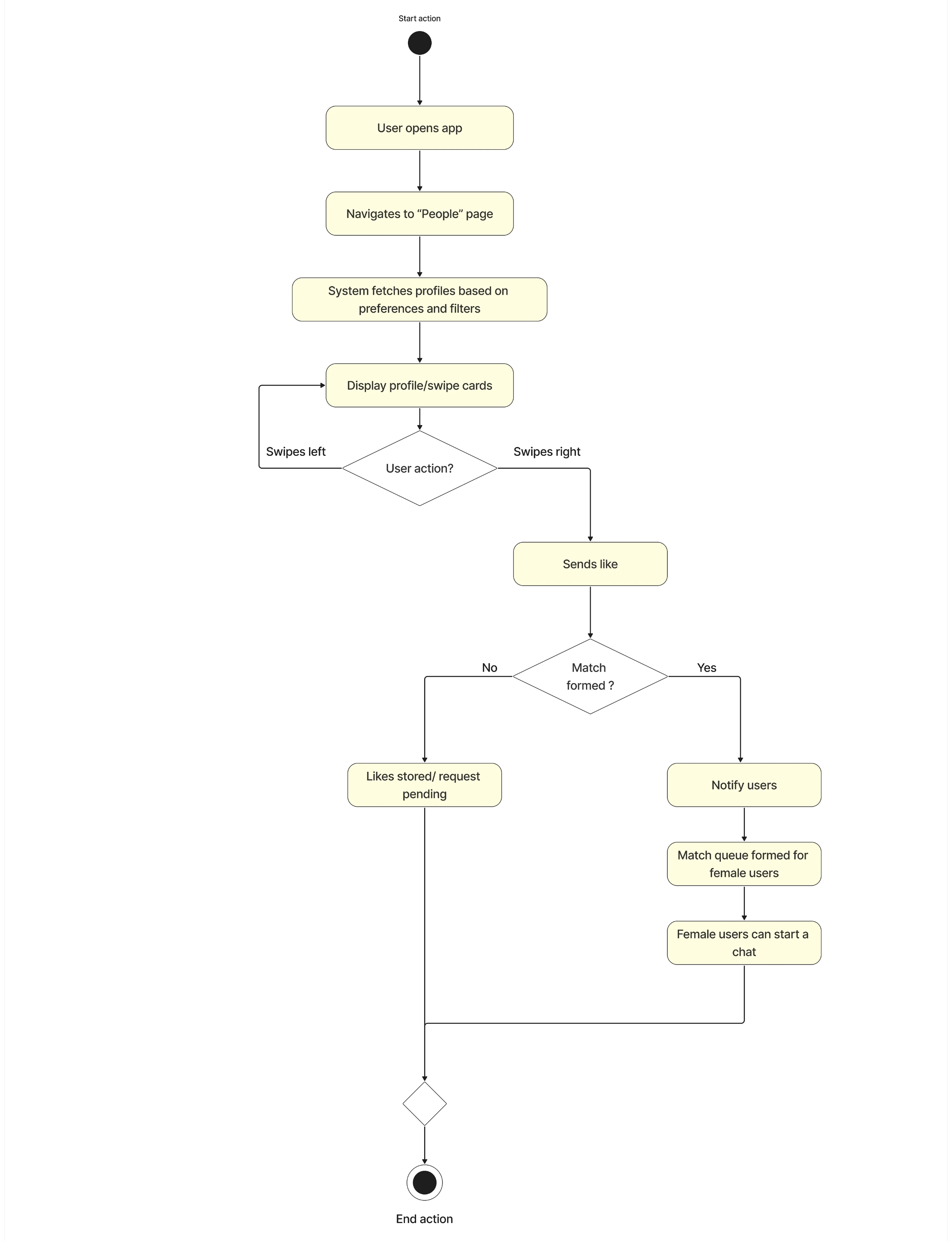
Activity Diagrams


Match Forming: Shows the flow from viewing a profile to swiping, and how a match is created if both users swipe right.

Match Forming Diagram

Key Learnings